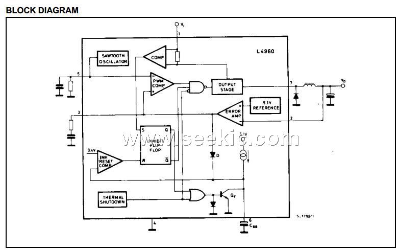
Product Summary
The L4960 is a high-performance 2.5A POWER SWITCHING REGULATOR.
Parametrics
L4960 Parametrics:
Packaging
Tube
Type
Step-Down (Buck)
Output Type
Adjustable
Number of Outputs
1
Voltage - Output
5.1 V ~ 40 V
Voltage - Input
9 V ~ 46 V
PWM Type
-
Frequency - Switching
100kHz ~ 150kHz
Current - Output
2.5A
Synchronous Rectifier
No
Operating Temperature
-40°C ~ 150°C
Mounting Type
Through Hole
Package / Case
Heptawatt-7 (Vertical, Bent and Staggered Leads)
Supplier Device Package
7-HEPTAWATT
Dynamic Catalog
Buck (Step-Down) IC
Other Names
497-1406-5
Features
L4960 Features:
- 2.5A OUTPUT CURRENT
- 5.1V TO 40V OPUTPUT VOLTAGE RANGE
- PRECISE (± 2%) ON-CHIP REFERENCE
- HIGH SWITCHING FREQUENCY
- VERY HIGH EFFICIENCY (UP TO 90%)
- VERY FEW EXTERNAL COMPONENTS
- SOFT START
- INTERNAL LIMITING CURRENT
- THERMAL SHUTDOWN
Diagrams

| Image | Part No | Mfg | Description | ![]() |
Pricing (USD) |
Quantity | ||||||||||||
|---|---|---|---|---|---|---|---|---|---|---|---|---|---|---|---|---|---|---|
![]() |
![]() L4960H |
![]() STMicroelectronics |
![]() Switching Converters, Regulators & Controllers 5.1 to 40V 2.5 Amp |
![]() Data Sheet |
![]()
|
|
||||||||||||
![]() |
![]() L4960 |
![]() STMicroelectronics |
![]() Switching Converters, Regulators & Controllers 5.1 to 40V 2.5 Amp |
![]() Data Sheet |
![]()
|
|
||||||||||||
(China (Mainland))









