Product Summary
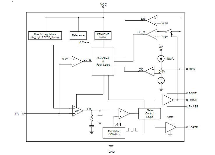
The RT9214PS is a high efficiency synchronous buck PWM controller that generates logic-supply voltages in PC based systems. The RT9214PS includes internal soft-start, frequency compensation networks and integrates all of the control, output adjustment, monitoring and protection functions into a single package. The applications of the RT9214PS are Graphic Card, Motherboard, Desktop Servers, IA Equipments, Telecomm Equipments, High Power DC-DC Regulators.
Parametrics
RT9214PS absolute maximum ratings: (1)Supply Voltage, VCC:16V; (2)BOOT, VBOOT - VPHASE:16V; (3)BOOT to PHASE:15V; (4)UGATE:VPHASE - 0.3V to VBOOT + 0.3V; (5)LGATE:GND - 0.3V to VVCC + 0.3V; (6)Input, Output or I/O Voltage:GND-0.3V to 7V; (7)Power Dissipation:0.625W; (8)Package Thermal Resistance:160℃/W; (9)Junction Temperature:150℃; (10)Lead Temperature (Soldering, 10 sec.):260℃; (11)Storage Temperature Range:-65℃ to 150℃.
Features
RT9214PS features: (1)Operating with 5V or 12V Supply Voltage; (2)Drives All Low Cost N-Channel MOSFETs; (3)Voltage Mode PWM Control; (4)300kHz Fixed Frequency Oscillator; (5)Fast Transient Response; (6)Internal Soft-Start; (7)Adaptive Non-Overlapping Gate Driver; (8)Over-Current Fault Monitor on MOSFET, No; (9)Current Sense Resistor Required; (10)RoHS Compliant and 100% Lead (Pb)-Free.
Diagrams

![]() |
![]() RT9205A |
![]() Other |
![]() |
![]() Data Sheet |
![]() Negotiable |
|
||||||
![]() |
![]() RT9206 |
![]() Other |
![]() |
![]() Data Sheet |
![]() Negotiable |
|
||||||
![]() |
![]() RT9209 |
![]() Other |
![]() |
![]() Data Sheet |
![]() Negotiable |
|
||||||
![]() |
![]() RT9284AGJ5E |
![]() |
![]() IC LED DVR WHITE BCKLGT TSOT23-6 |
![]() Data Sheet |
![]()
|
|
||||||
![]() |
![]() RT9261 |
![]() Other |
![]() |
![]() Data Sheet |
![]() Negotiable |
|
||||||
![]() |
![]() RT9261/RT9261A |
![]() Other |
![]() |
![]() Data Sheet |
![]() Negotiable |
|
||||||
(China (Mainland))








