Product Summary
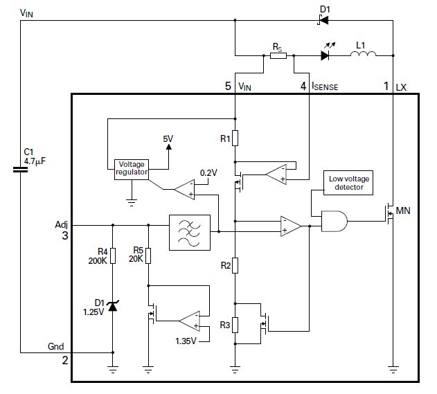
The ZXLD1360ET5TA is a continuous mode inductive step-down converter, designed for driving single or multiple series connected LEDs efficiently from a voltage source higher than the LED voltage. It is suitable for Low voltage halogen replacement LEDs, Automotive lighting, Low voltage industrial lighting, LED back-up lighting and Illuminated signs.
Parametrics
Absolute maximum ratings: (1)Input voltage (VIN): -0.3V to +30V (40V for 0.5 sec); (2)ISENSE voltage (VSENSE): +0.3V to -5V (measured with respect to VIN); (3)LX output voltage (VLX): -0.3V to +30V (40V for 0.5 sec); (4)Adjust pin input voltage (VADJ): -0.3V to +6V; (5)Switch output current (ILX): 1.25A; (6)Power dissipation (Ptot): 1W; (7)Operating temperature (TOP): -40 to 125℃; (8)Storage temperature (TST): -55 to 150℃; (9)Junction temperature (Tj MAX): 150℃.
Features
Features: (1)Simple low parts count; (2)Internal 30V NDMOS switch; (3)1A output current; (4)Single pin on/off and brightness control using DC voltage or PWM; (5)Internal PWM filter; (6)Soft-start; (7)High efficiency (up to 95%); (8)Wide input voltage range: 7V to 30V; (9)40V transient capability; (10)Output shutdown; (11)Up to 1MHz switching frequency; (12)Inherent open-circuit LED protection; (13)Typical 4% output current accuracy.
Diagrams

| Image | Part No | Mfg | Description | ![]() |
Pricing (USD) |
Quantity | ||||||||||||
|---|---|---|---|---|---|---|---|---|---|---|---|---|---|---|---|---|---|---|
![]() |
![]() ZXLD1360ET5TA |
![]() Diodes Inc. |
![]() LED Lighting Drivers 7-30V Input 1Amp w/Internal Switch |
![]() Data Sheet |
![]()
|
|
||||||||||||
| Image | Part No | Mfg | Description | ![]() |
Pricing (USD) |
Quantity | ||||||||||||
![]() |
![]() ZXLD1100 |
![]() Other |
![]() |
![]() Data Sheet |
![]() Negotiable |
|
||||||||||||
![]() |
![]() ZXLD1100H6TA |
![]() Diodes Inc. / Zetex |
![]() LED Lighting Drivers Series/Parallel |
![]() Data Sheet |
![]() Negotiable |
|
||||||||||||
![]() |
![]() ZXLD1101 |
![]() Other |
![]() |
![]() Data Sheet |
![]() Negotiable |
|
||||||||||||
![]() |
![]() ZXLD1101ET5TA |
![]() Diodes Inc. / Zetex |
![]() LED Lighting Drivers Series/Parallel |
![]() Data Sheet |
![]() Negotiable |
|
||||||||||||
![]() |
![]() ZXLD1320 |
![]() Other |
![]() |
![]() Data Sheet |
![]() Negotiable |
|
||||||||||||
![]() |
![]() ZXLD1320DCATC |
![]() Diodes Inc. |
![]() DC/DC Switching Converters DC-DC Buck Conv. 1.5A output |
![]() Data Sheet |
![]()
|
|
||||||||||||
(China (Mainland))










