Product Summary
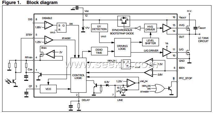
The L6599N is a high-performance High-voltage resonant controller.
Parametrics
L6599N Parametrics:
Packaging
Tube
Applications
Resonant Converter Controller
Voltage - Input
-
Voltage - Supply
8.85 V ~ 16 V
Current - Supply
3.5mA
Operating Temperature
0°C ~ 105°C
Mounting Type
Through Hole
Package / Case
16-DIP (0.300", 7.62mm)
Supplier Device Package
16-DIP
Dynamic Catalog
Power Supply Controllers, Monitors
For Use With
Other Names
497-5723
L6599NR
Features
L6599N Features:
■ 50 % duty cycle, variable frequency control of resonant half-bridge
■ High-accuracy oscillator
■ Up to 500 kHz operating frequency
■ Two-level OCP: frequency-shift and latched shutdown
■ Interface with PFC controller
■ Latched disable input
■ Burst-mode operation at light load
■ Input for power-ON/OFF sequencing or brownout protection
■ Non-linear soft-start for monotonic output voltage rise
■ 600 V-rail compatible high-side gate driver with integrated bootstrap diode and high dV/dt immunity
■ -300/800 mA high-side and low-side gate drivers with UVLO pull-down
Diagrams

| Image | Part No | Mfg | Description | ![]() |
Pricing (USD) |
Quantity | ||||||||||||
|---|---|---|---|---|---|---|---|---|---|---|---|---|---|---|---|---|---|---|
![]() |
![]() L6599NR |
![]() STMicroelectronics |
![]() Voltage Mode PWM Controllers HV resonant CNTRL |
![]() Data Sheet |
![]() Negotiable |
|
||||||||||||
![]() |
![]() L6599N |
![]() STMicroelectronics |
![]() Soft Switching PWM Controllers Hi Vltg resonant Controller |
![]() Data Sheet |
![]()
|
|
||||||||||||
(China (Mainland))









