Product Summary
The L78L33ACZ is a positive voltage regulator. The L78L33ACZ employs internal current limiting and thermal shutdown, making them essentially indestructible. If adequate heat-sink is provided, they can deliver up to 100 mA output current. The L78L33ACZ is intended as fixed voltage regulators in a wide range of applications including local or on-card regulation for elimination of noise and distribution problems associated with single-point regulation. In addition, they can be used with power pass elements to make high-current voltage regulators. The L78L33ACZ used as Zener diode/resistor combination replacement, offers an effective output impedance improvement of typically two orders of magnitude, along with lower quiescent current and lower noise.
Parametrics
L78L33ACZ absolute maximum ratings: (1)VI DC Input Voltage: 40V; (2)IO Output Current: 100 mA; (3)Ptot Power Dissipation: Internally Limited; (4)Tstg Storage Temperature Range: -40 to 150 ℃; (5)Top Operating Junction Temperature Range: 0 to 125 ℃.
Features
L78L33ACZ features: (1)output curret up to 100 ma; (2)output voltages of 3.3; 5; 6; 8; 9; 10; 12; 15; 18; 20; 24v; (3)thermal overload protectio; (4)short circuit protectio; (5)o exteral compoets are required; (6)available i either ±5% (ac)or ±10% (c)selectio.
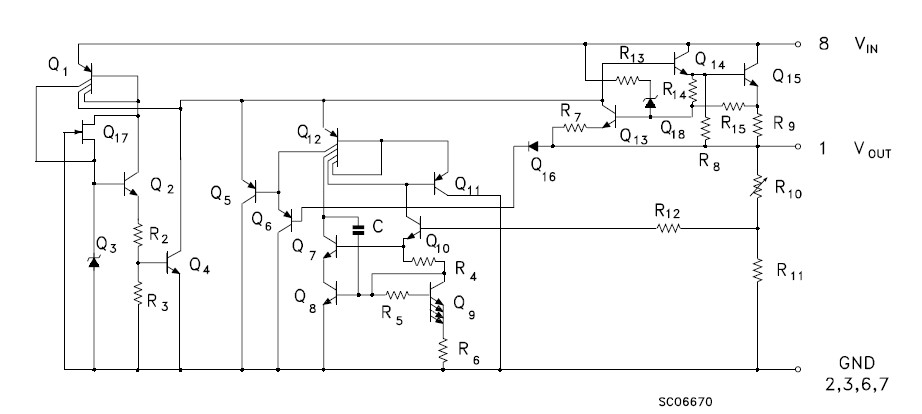
Diagrams

| Image | Part No | Mfg | Description | ![]() |
Pricing (USD) |
Quantity | ||||||||||||
|---|---|---|---|---|---|---|---|---|---|---|---|---|---|---|---|---|---|---|
![]() |
![]() L78L33ACZ |
![]() STMicroelectronics |
![]() Linear Regulators - Standard 3.3V 0.1A Positive |
![]() Data Sheet |
![]()
|
|
||||||||||||
![]() |
![]() L78L33ACZ-AP |
![]() STMicroelectronics |
![]() Linear Regulators - Standard 3.3V 0.1A Positive |
![]() Data Sheet |
![]()
|
|
||||||||||||
![]() |
![]() L78L33ACZTR |
![]() STMicroelectronics |
![]() Linear Regulators - Standard Pos Vltg regulators |
![]() Data Sheet |
![]()
|
|
||||||||||||
(China (Mainland))









